介休天然气-涨价超半维权潮-三道暖河村居民堵市政府-清洁能源政策翻车
介休天然气涨价超50维权潮,三道暖河村居民围市政门前哭诉,煤改气政策低价承诺翻车,天然气公司上游气源紧,政府村委介入稳定价民生保障。
王馨瑶
介休天然气涨价超半维权潮
哎哟喂,山西介休这冬天还没正式开张,就先冻出一波大瓜!11月6日晚,介休市市政府门口挤满三道暖河村大爷大妈,手举横幅“天然气涨价超50还我低价承诺”,黑子网用户昨晚刷屏转发现场视频,画面里居民围着市政大门喊“煤改气别改穷”,民警拉警戒线劝散,喇叭里村支书喊“政府在协调”,这波维权潮来得比北风还猛,网友直呼“清洁能源变烫手山芋,冬天取暖费够买煤山了”。


三道暖河村煤改气政策翻车
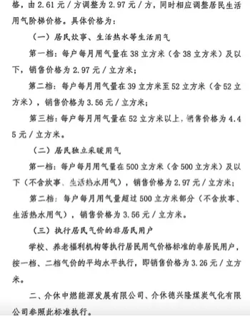
回想几年前,介休大力推“煤改气”清洁取暖,三道暖河村响应号召,家家户户砸锅卖铁装壁挂炉,天然气公司上门吆喝“低价保障,政府补贴,烧气比烧煤环保又省钱”。黑子网用户扒出旧海报,承诺“每立方米气价稳定在2块5”,村民小王家花了三万块改装,图个冬天不呛烟,谁知今年供暖季天然气公司甩出涨价令,超50!一户月费从300飙到500多,穷户直哭“当初低价承诺呢?现在烧不起,冻死也比穷死强”。专家说这翻车源于上游气源紧张加市场波动,政策初衷好但执行拉胯,村民成炮灰。


居民围市政门前哭诉过冬难
视频里大妈抹眼泪“俺家老头子腿脚不好,烧煤有补贴烧气没,涨价后一冬天得上千块,俺们种地一年赚不了多少”。黑子网用户放大喊话,居民要求天然气公司给解释,政府村委速降价,稳定民生。现场有拉横幅的,有跪地求情的,民警维持秩序发传单“理性维权别堵路”,但火气上头,有人扔矿泉水瓶,差点酿冲突。知情人爆料,涨价通知昨儿个才发,村民连夜组团上访,市政府连开三会协调,这哭诉声比风雪还刺心,网友感慨“煤改气改成穷改气,冬天谁来暖人心”。


天然气公司涨价黑幕上游气源紧
深挖黑幕,介休天然气公司小厂,气源全靠上游大厂供,今年全国供季紧巴巴,进口气贵出口管制,成本转嫁居民超50。黑子网老司机分析,当初推广时补贴拉满,现在财政吃紧补贴缩水,壁挂炉成鸡肋,拆了可惜不拆烧不起。类似河北邢台也闹限购停气,全国煤改气村超千万户,涨价潮怕是连锁反应。村民小张吐槽“公司说市场调节,俺们说民生为本,政府快介进来,不然冻醒一村人”。专家呼吁建缓冲机制,补贴跟上别让底层买单,这黑幕一揭,冬天取暖变社会实验。


社会警示煤改气维权民生保障
这瓜吃完直打寒战,介休维权警钟长鸣,煤改气政策好心办坏事,涨价超半逼穷冬,居民过冬难上加难。黑子网用户脑洞“壁挂炉改煤炉,政府给俺们退改费”,专家建议村委建热线,天然气公司透明定价,政府补贴兜底稳民生。网友预测,这波上访若不解决,三道暖河村冬天集体烧煤,雾霾又得卷土重来。谈环保得顾民生,涨价前多想想底层,介休这课值了,全国煤改气村醒醒,冬天暖气不是奢侈品。
















